Main Page
Modules
Namespaces
Classes
Files
Class List
Class Index
Class Hierarchy
Class Members
Public Member Functions
MainWindow Class Reference
#include <
mainwindow.h
>
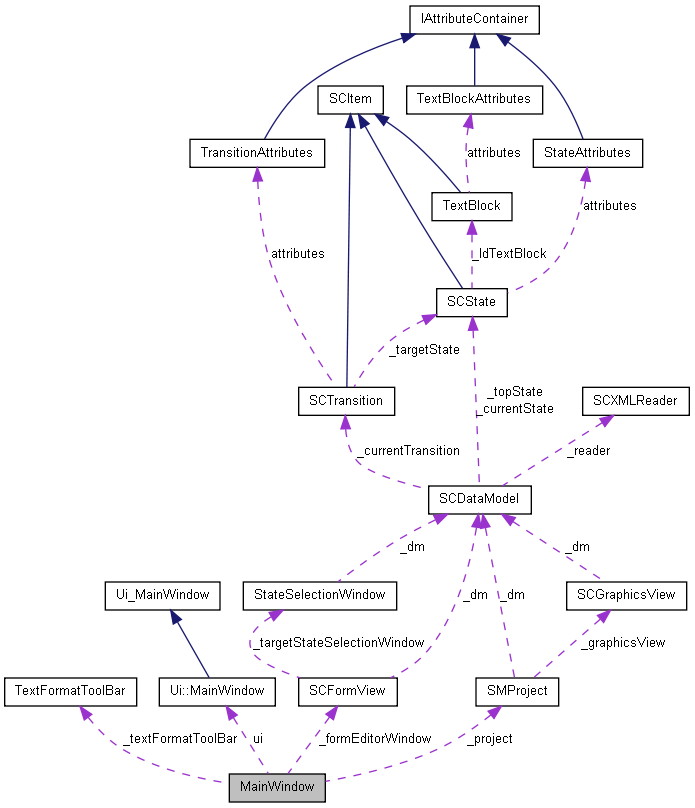
Collaboration diagram for MainWindow:
[
legend
]
List of all members.
Public Member Functions
MainWindow
(QWidget *parent=0)
~MainWindow
()
Constructor & Destructor Documentation
MainWindow::MainWindow
(
QWidget *
parent
=
0
)
[explicit]
Here is the call graph for this function:
MainWindow::~MainWindow
(
)
The documentation for this class was generated from the following files:
C:/Users/David/Documents/QtProjects/visualsc/app/
mainwindow.h
C:/Users/David/Documents/QtProjects/visualsc/app/
mainwindow.cpp
Generated on Mon Sep 26 2011 06:59:26 for visualsc by
1.7.1